本网讯 12月3日至6日,中国国际大学生创新大赛(原中国国际“互联网+”大学生创新创业大赛)全国总决赛在天津大学举行。best365参赛项目《极键客——客制化高端光纤光电互连键盘》《新消费——中国“Z世代”生活新电器》分别获得银奖和铜奖。

中国国际大学生创新大赛颁奖现场。

best365参赛团队师生合影。

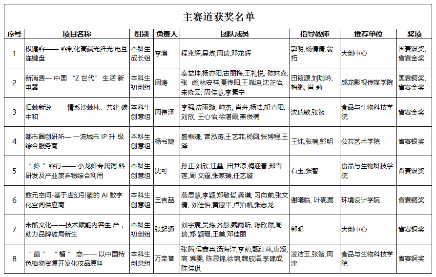
中国国际大学生创新大赛获奖名单。
中国国际大学生创新大赛是全国大学生学科竞赛顶级赛事。本届比赛以“我敢闯,我会创”为主题,由教育部等12个部门会同天津市人民政府主办,共有来自国内外151个国家和地区5296所学校的421万个项目、1709万人次报名参赛。
据大学生创新创业中心主任郭明介绍,学校高度重视创新创业教育,依托大学生创新创业中心,联动学生工作部(处)、校团委、教务处和各学院,推动思想政治教育、专业教育与创新创业教育深度融合,充分调动师生参赛热情,持续加强学生创新实践能力培养。近两年,学校先后在该赛事获得国家级奖项4项,省级奖项金奖6项、银奖5项、铜奖13项。
(来源:大学生创新创业中心 编辑:刘恒)